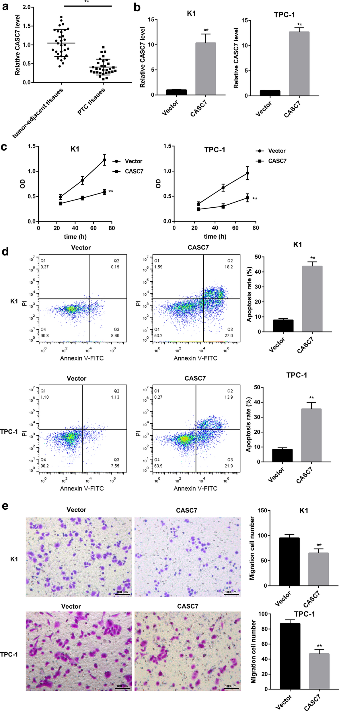
Fig. 1

CASC7 overexpression inhibited PTC cell proliferation and migration, and induced cell apoptosis. a qRT-PCR analysis of CASC7 expression in PTC tissues (n = 30) and adjacent normal tissues (n = 30). b CASC7 expression determined by qRT-PCR analysis, c cell viability assessed by MTT assay, d cell apoptosis determined by flow cytometry following Annexin V and PI staining, and e cell migration assessed by Transwell migration assay in human PTC cell lines (K1 and TPC-1) transfected with the CASC7 overexpression vector and empty vector. **P < 0.01 vs. Tumor-adjacent tissues or Vector. Data are expressed as the mean ± standard deviation (n = 3).