Fig. 1

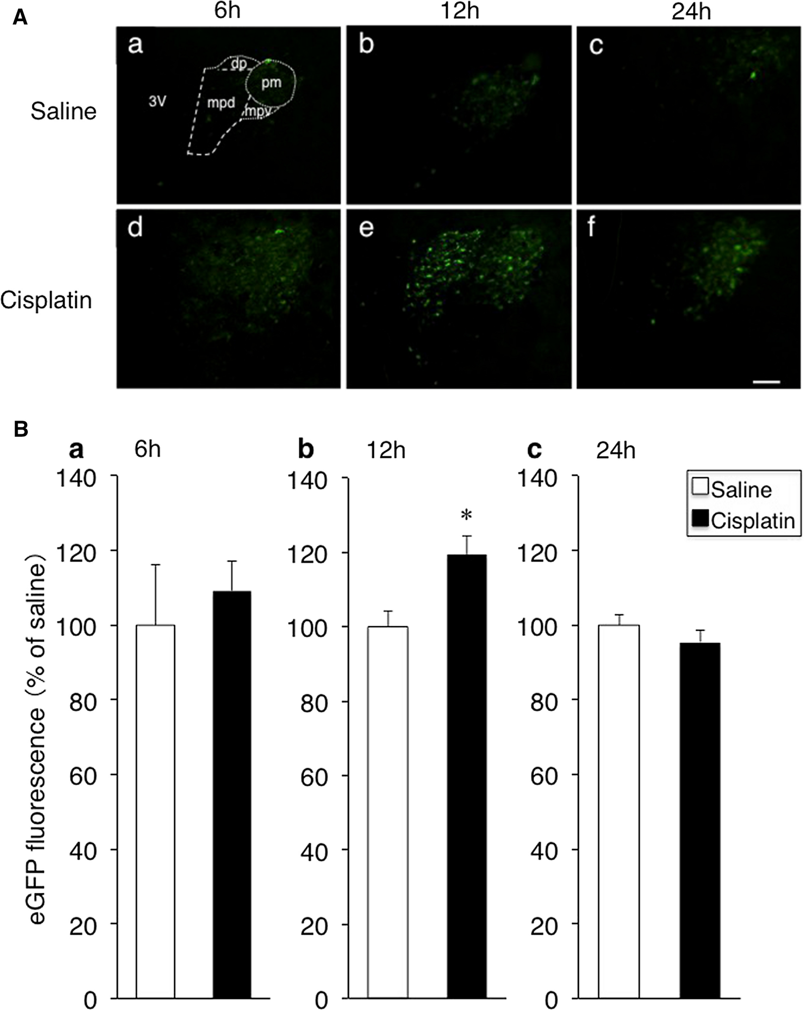
A Effects of intraperitoneal (i.p.) administration of cisplatin on arginine vasopressin (AVP)-enhanced green fluorescent protein (eGFP) expression in the paraventricular nucleus (PVN) of AVP-eGFP transgenic rats. Representative eGFP fluorescent microphotographs are shown in the PVN 6, 12 and 24 h after i.p. administration of saline (A a–c) or cisplatin (A d–f). The PVN consists with at least three parts which contain magnocellular neurosecretory cells in the posterior magnocellular (pm) and medial parvicellular ventral (mpv) parts, pre-autonomic neurons in the dorsal parvicellular (dp) parts, and parvocellular neurosecretory cells in the medial parvicellular dorsal (mpd) parts. The pPVN indicates the mpd part of the PVN containing parvocellular neurosecretory cells. 3V, third ventricle. B The eGFP fluorescent intensities in the parvocellular division of the PVN 6, 12, and 24 h after i.p. administration of saline or cisplatin (B a–c). Data are presented as the mean ± SEM (for each group at each time point, n = 6). *P < 0.05 versus saline-treated group. Scale bar = 100 µm